❤️❤️❤️❤️❤️❤️ 我们已经正式推出微信小程序,在微信中搜索 TrendForge Pro 即可使用小程序,如果使用 Telegram 请搜索 trendforge_tg ❤️❤️❤️❤️❤️❤️
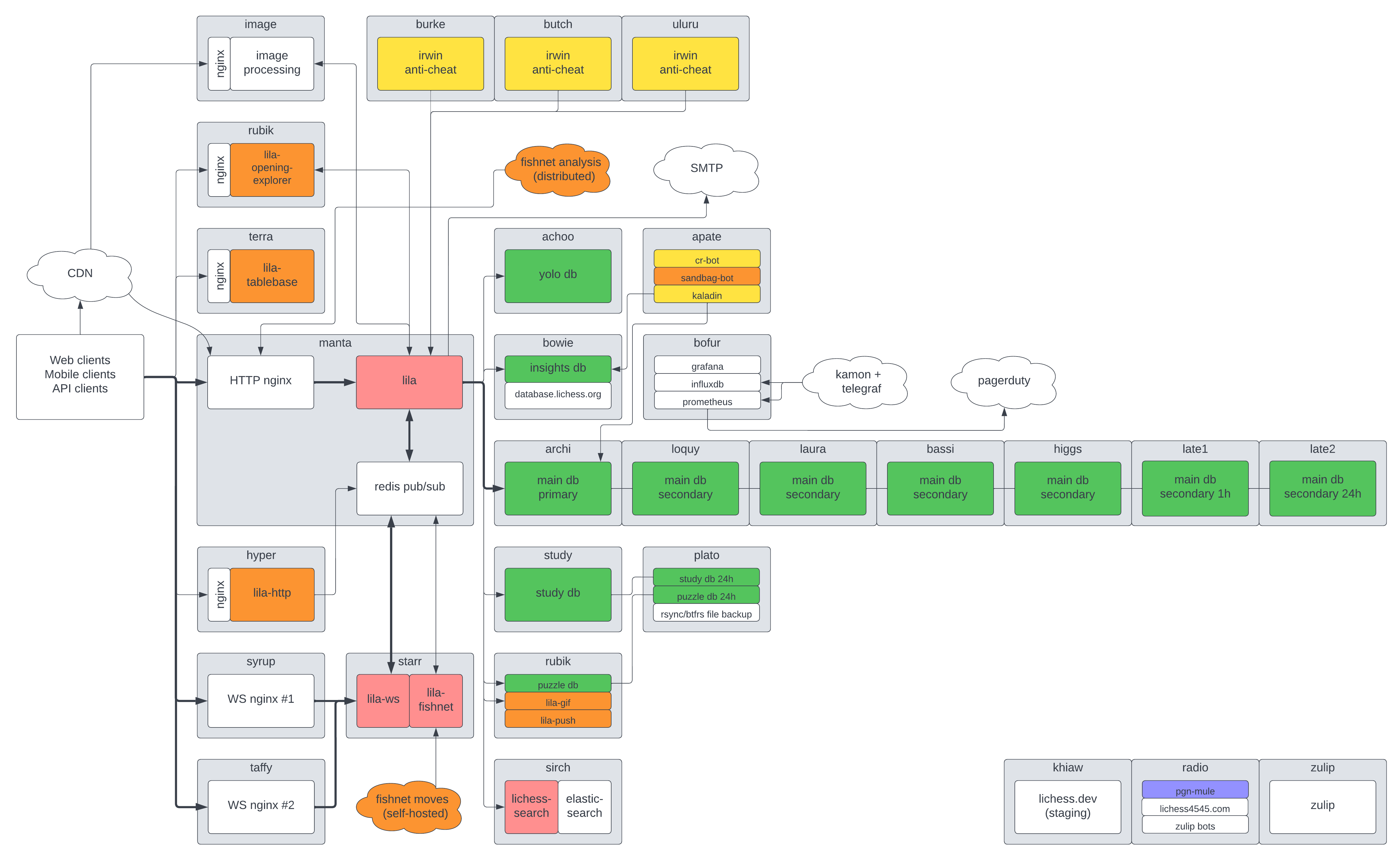
项目截图
相关项目推荐
twitter/the-algorithm
X 推荐算法源代码
apache/spark
Apache Spark——面向大规模数据处理的统一分析引擎
scala/scala
Scala 2编译器与标准库。Scala 2错误报告请提交至https://github.com/scala/bug;Scala 3项目位于https://github.com/scala/scala3
akka/akka-core
一个用于构建和运行具备弹性、敏捷性和韧性应用的平台。提供软件开发工具包、程序库及托管环境。
akka/akka
一个用于构建和运行具备弹性、敏捷性和韧性应用的平台。提供SDK、库及托管环境。
playframework/playframework
社区维护的Java与Scala高性能Web框架。